
Γενικά- Ορισμοί:
Αιμορραγία πεπτικού ορίζεται ως η απώλεια αίματος από το πεπτικό σύστημα.
Συχνό πρόβλημα της καθημερινής κλινικής πράξης με επίπτωση 100 περιπτώσεις/100.000 άτομα.
Διακρίνονται σε αιμορραγίες ανώτερου και σε αιμορραγίες κατώτερου πεπτικού ανάλογα με το εάν η αιτία της αιμορραγίας βρίσκεται εγγύτερα (μέχρι και το12λο) ή απώτερα του συνδέσμου του Τreitz (λεπτό ή παχύ έντερο). Τα 2/3 των αιμορραγιών είναι από το ανώτερο πεπτικό.
Περισσότεροι ασθενείς είναι >65 ετών, λόγω αυξημένης επίπτωσης των αιτιών που προκαλούν την αιμορραγία στις μεγάλες ηλικίες, αλλά και συμπαρομαρτούντων καταστάσεων που επιτείνουν την αιμορραγική διάθεση από το πεπτικό (π.χ. λήψη μη στεροειδών αντιφλεγμονωδών φαρμάκων).
Σε 80% των περιπτώσεων οι αιμορραγίες του πεπτικού είναι αυτοπεριοριζόμενες και αντιμετωπίζονται μόνο με συντηρητικά- υποστηρικτικά μέσα.
Οι αιμορραγίες πεπτικού υποτροπιάζουν σε 20% (95% των υποτροπών συμβαίνουν το 1ο τριήμερο από την εισαγωγή).
Χειρουργική αντιμετώπιση απαιτείται σε 3-10% (πιο συχνά σε αιμορραγίες ανώτερου πεπτικού).
Θνητότητα (5-10%) και νοσηρότητα εξαρτώνται από: την αιτία και τη σοβαρότητα (μέγεθος) της αιμορραγίας, τη γενική κατάσταση της υγείας και την ηλικία του ασθενούς.
Αιτιολογία
Τα γαστρο12δακτυλικά έλκη αποτελούν τη συνηθέστερη αιτία αιμορραγίας από το ανώτερο πεπτικό σύστημα (35-45%), ενώ η οισοφαγίτιδα και η γαστρίτιδα μαζί με τα γαστρο12δακτυλικά έλκη ευθύνονται για το 70-90% των αιμορραγιών από το ανώτερο πεπτικό σύστημα στη μέση ηλικία.
Τα εκκολπώματα αποτελούν το πιο συχνό αίτιο μαζικής αιμορραγίας κατώτερου πεπτικού με δεύτερη κοινότερη αιτία τις αγγειοδυσπλασίες (συνήθως ευρισκόμενες στο δεξιό κόλον). Η αιμορροϊδοπάθεια και η ραγάδα πρωκτού είναι κοινά αίτια απώλειας αίματος, αλλά σπανιότατα οδηγούν σε μαζική αιμορραγία.
Τα αίτια της αιμορραγίας ανώτερου πεπτικού με τις αντίστοιχες συχνότητες συνοψίζονται στον Πίνακα 1.
Τα αίτια της αιμορραγίας κατώτερου πεπτικού με τις αντίστοιχες συχνότητες συνοψίζονται στον Πίνακα 2.
Πίνακας 1.
Αίτια αιμορραγίας ανώτερου πεπτικού

Πίνακας 2.
Αίτια αιμορραγίας κατώτερου πεπτικού

Ιστορικό
Απαραίτητη είναι η ενδελεχής λήψη λεπτομερούς ιστορικού και η πλήρης αντικειμενική εξέταση, τα οποία πραγματοποιούνται εξαρχής, εφόσον ο ασθενής είναι αιμοδυναμικά σταθερός. Οι σημαντικές αυτές ενέργειες, καθώς και ο λεπτομερής παρακλινικός έλεγχος, ωστόσο, πρέπει να γίνονται μετά την αιμοδυναμική σταθεροποίηση του ασθενούς, η οποία αποτελεί το πρωταρχικό μέλημα, ιδιαίτερα στις σοβαρές αιμορραγίες που προκαλούν αιμοδυναμική αστάθεια.
Ιδιαιτερότητες στη συμπτωματολογία του ασθενούς, από όπου πηγάζουν πληροφορίες χρήσιμες στη διαφορική διάγνωση, αναλύονται παρακάτω.
Τρόποι εκδήλωσης αιμορραγίας πεπτικού
- Αιματέμεση (σε 50% των αιμορραγιών ανώτερου πεπτικού): έμετος με αίμα και πήγματα.
- Καφεοειδής έμετος: παλαιό αίμα.
- Μέλαινα κένωση (σε 20% αιμορραγιών ανώτερου πεπτικού): μαύρα σαν πίσσα κόπρανα λόγω της αποδόμησης της αιμοσφαιρίνης κατά την δίοδο της από τον πεπτικό σωλήνα. Μέλαινες κενώσεις υποδηλώνουν αιμορραγία από ανώτερο πεπτικό (είναι η συχνότερη εκδήλωση). Βλάβες σε μικρά (< 0.1 mm) αγγεία του υποβλεννογόνιου εκδηλώνονται συνήθως με μικρή απώλεια αίματος και μέλαινες κενώσεις, αντίθετα με διαβρώσεις μεγαλυτέρων αγγείων (μέχρι και 2mm) που εντοπίζονται στη βάση χρόνιων ελκών που φλεγμαίνουν, οι οποίες εκδηλώνονται με σημαντική αιμορραγία και αιματέμεση. Μικρή απώλεια από το κατώτερο πεπτικό ιδίως από το δεξιό κόλον μπορεί να εκδηλωθεί με μέλαινα κένωση.
- Αιματέμεση και μέλαινα κένωση (σε 30% των αιμορραγιών ανώτερου πεπτικού).
- Ερυθρομέλαινα κένωση.
- Αιματοχεσία: Αποβολή ζωηρώς ερυθρού αίματος και πηγμάτων δια του πρωκτού. Ερυθρομέλαινα κένωση ή αιματοχεσία υποδηλώνουν αιμορραγία από το κατώτερο πεπτικό. Μαζική αιμορραγία ανώτερου πεπτικού μπορεί να εκδηλωθεί με ερυθρομέλαινα ή αιματοχεσία λόγω της μαζικής ταχείας διόδου του αίματος από τον πεπτικό σωλήνα.
- Συμπτωματική (αδυναμία, καταβολή, λιποθυμικό επεισόδιο) ή ασυμπτωματική σιδηροπενική, μικροκυτταρική, υπόχρωμη αναιμία, λόγω μικρής, χρόνιας (λανθάνουσας) απώλειας αίματος, που δεν είναι ορατή και δεν γίνεται αντιληπτή, παρά μόνο με την εξέταση των κοπράνων για μικροσκοπική παρουσία αίματος. Οφείλεται συνηθέστερα σε νεοπλασίες του πεπτικού, με συχνότερη το αδενοκαρκίνωμα του δεξιού κόλου.
Αλλαγές συνηθειών εντερικής λειτουργίας
- Κάθε πρόσφατη αλλαγή στις συνήθειες του εντέρου (πρωτοεμφανιζόμενη δυσκοιλιότητα ή διάρροια), αλλαγή στο χρώμα, σύσταση ή σχήμα των κοπράνων λαμβάνεται σοβαρά υπ’ όψιν στη διερεύνηση του ασθενούς, κυρίως για τον αποκλεισμό παρουσίας κακοήθειας στο παχύ έντερο.
Κοιλιακό άλγος
- Ανώδυνη αιμορραγία είναι κοινή και μπορεί να σχετίζεται με την παρουσία κιρσών, αγγειοδυσπλασιών, εκκολπωμάτων ή νεοπλασμάτων.
- Επιγαστρικό άλγος σχετίζεται με γαστρο12δακτυλικό έλκος, γαστρίτιδα ή οισοφαγίτιδα.
- Εντοπισμένο ή διάχυτο κωλικοειδές άλγος μπορεί να οφείλεται σε φλεγμονώδη νόσο του εντέρου, αποφρακτικό ορθοκολικό καρκίνο ή λοιμώδεις εντεροκολίτιδες.
- Διάχυτο άλγος δυσανάλογο με τα ευρήματα από την αντικειμενική εξέταση της κοιλιάς (απουσία περιτοναϊσμού), όταν συνυπάρχει με αιμορραγία του πεπτικού υποδηλώνει εντερική ισχαιμία.
Παράγοντες κινδύνου και προδιαθεσικές καταστάσεις
- Παράγοντες που προδιαθέτουν σε έλκος: στεροειδή, μη στεροειδή αντιφλεγμονώδη, αλκοόλ, κάπνισμα.
- Σοβαρό stress: μείζον τραύμα, μαζικό έγκαυμα.
- Ιστορικό οισοφαγο-γαστροσκόπησης, κολονοσκόπησης, τοποθέτησης ρινογαστρικού σωλήνα.
- Πολλαπλοί έμετοι και αναγωγές: διάβρωση Mallory-Weiss στην οισοφαγογαστρική συμβολή.
- Ιστορικό αμβλέος ή διατιτραίνοντος τραύματος.
Συστηματικά συμπτώματα
- Πυρετός, ρίγη: φλεγμονώδης ή λοιμώδης αιτιολογία.
- Απώλεια βάρους, ανορεξία, καταβολή: κοινά συμπτώματα που σχετίζονται με ενδοκοιλιακές κακοήθειες.
- Ζάλη, ορθοστατική υπόταση: ενδεικτικά οξείας απώλειας αίματος ή σοβαρής αναιμίας από χρόνια λανθάνουσα απώλεια αίματος.
Ατομικό αναμνηστικό
- Προηγούμενα επεισόδια αιμορραγίας πεπτικού: αναζητούνται πληροφορίες που αφορούν στη σοβαρότητα τους (πόσες μονάδες αίματος μεταγγίστηκαν;), στη συχνότητά τους και στη διενέργεια διαγνωστικών και θεραπευτικών ενδοσκοπικών παρεμβάσεων.
Αντικειμενική εξέταση
Γενική εμφάνιση ασθενούς
- Ασθενής με μέτρια ή σοβαρή αιμορραγία έχει δυσφορία, είναι ωχρός, αγχώδης και, πιθανά συγχυτικός ή και με ελαττωμένο επίπεδο συνείδησης.
Ζωτικά σημεία
- Αρτηριακή πίεση: αναζητιέται υπόταση ή ορθοστατικές μεταβολές (πτώση αρτηριακής πίεσης στην όρθια θέση >20 mmHg).
- Σφύξεις: ταχυκαρδία ή ορθοστατικές μεταβολές (αύξηση των σφύξεων στην όρθια θέση >20/min).
- Θερμοκρασία: μπορεί να είναι αυξημένη σε λοιμώξεις, φλεγμονές.
- Ρυθμός αναπνοής: οι αναπνοές μπορεί να είναι ρηχές και γρήγορες σε σοβαρή αιμορραγία.
Δέρμα
- Ίκτερος, ερύθημα παλαμών, αραχνοειδείς τηλεαγγειεκτασ, γυναικομαστία, ατροφικοί όρχεις, αστηριξία σχετίζονται με κίρρωση ήπατος, πυλαία υπέρταση
- και αιμορραγούντες κισρούς οισοφάγου.
- Εκχυμώσεις και πετέχειες σχετίζονται με υποκείμενες πηκτικές διαταραχές ή
- θρομβοπενία.
Κεφαλή, τράχηλος
- Ωχρός, ξηρός βλεννογόνος στόματος, στίγματα αιμορραγίας στοματοφαρυγγικής αρχής.
Κοιλιά
- Επισκόπηση: διάταση, ίκτερος, «κεφαλή Μέδουσας».
- Ακρόαση: εντερικοί ήχοι συνήθως αυξημένοι σε αιμορραγία ανώτερου πεπτικού.
- Ψηλάφηση: εκτίμηση ευαισθησίας στην ψηλάφηση, αναζήτηση περιτοναϊκών σημείων (π.χ, ακούσια σύσπαση κοιλιακού τοιχώματος).
- Δακτυλική εξέταση πρωκτού- ορθού: εκτίμηση χρώματος κοπράνων (μέλαινα, αιματοχεσία, μικροσκοπική απώλεια αίματος), τυχόν παρουσίας πρωκτικών παθολογιών (π.χ. αιμορροΐδες, ραγάδα), παρουσίας νεοπλάσματος στο ορθό. Αιματοχεσία με ζωηρό κόκκινο αίμα και θρόμβους στο γάντι της δακτυλικής παραπέμπει σε αιμορραγία από το κατώτερο πεπτικό, εκτός από ποσοστό περίπου 10%, όπου τέτοια σοβαρή αιμορραγία από το ανώτερο πεπτικό, σε μία τέτοια περίπτωση, όμως, κατά κανόνα, υπάρχει και αιμοδυναμική αστάθεια.
Εργαστηριακά ευρήματα
- Κατά την αρχική λήψη αίματος για εργαστηριακό έλεγχο αποστέλλεται διασταύρωση για 4-6 μονάδες συμπυκνωμένων ερυθρών, οι οποίες πρέπει να είναι άμεσα διαθέσιμες κατά τη νοσηλεία του ασθενούς.
Αιμοσφαιρίνη/ αιματοκρίτης:
- Οι αρχικές τιμές δεν είναι αντιπροσωπευτικές, διότι η αιμοαραίωση που ακολουθεί τη μεταφορά ύδατος από το διάμεσο στον ενδαγγειακό χώρο για την αποκατάσταση της ενδαγγειακής πίεσης, απαιτεί χρόνο. Μόνο όταν αναπληρωθούν οι απώλειες των υγρών έχουμε αντιπροσωπευτική εικόνα του αιματοκρίτη.
- Υποχρωμία και μικροκυττάρωση είναι ενδεικτικές χρόνιας απώλειας αίματος.
- Μακροκυττάρωση μπορεί να συνυπάρχει με υποθρεψία συνεπεία της χρόνιας κατάχρησης αλκοόλ, που έχει οδηγήσει σε κίρρωση ήπατος.
Αιμοπετάλια:
- Θρομβοκυττοπενία οφείλεται σε διαταραχή πηκτικότητας του αίματος που σχετίζεται με μαζική απώλεια αίματος
- Θρομβοκυττοπενία μπορεί να συνυπάρχει σε κιρρωτικούς ασθενείς λόγω υπερσπληνισμού.
Έλεγχος πηκτικότητας του αίματος (PT/ APTT και INR), μέτρηση των επιπέδων ινωδογόνου και των προϊόντων ινικής (επηρεασμένα σε μαζικές αιμορραγίες).
Έλεγχος νεφρικής λειτουργίας, ηλεκτρολυτικών διαταραχών:
- Διαταραχές τους είναι συνήθως δευτερογενείς στην απώλεια όγκου ύδατος ή των εμέτων.
- Υψηλές τιμές ουρίας αίματος μπορεί να οφείλονται στην αυξημένη απορρόφηση πρωτεϊνών του αίματος στην αιμορραγία του ανώτερου πεπτικού, αλλά και λόγω της αφυδάτωσης.
Ηπατικά ένζυμα (επηρεασμένα όταν η υποκείμενη παθολογία που οδήγησε στην αιμορραγία οφείλεται σε ηπατική βλάβη, π.χ. κίρρωση και κιρσοί).
Αντιμετώπιση
Εκτίμηση της σοβαρότητας της αιμορραγίας
Η αρχική εκτίμηση της ποσότητας αίματος που έχει χαθεί είναι απαραίτητη προκειμένου να καθορισθεί η ανάγκη για επείγουσα αναζωογόνηση του ασθενούς (Πίνακας 3).
Για την αντιμετώπιση του ασθενούς με αιμορραγία πεπτικού η συνεργασία του χειρουργού, του γαστρεντερολόγου, του επεμβατικού ακτινολόγου (εφόσον είναι διαθέσιμος) και, ενδεχομένως, του εντατικολόγου είναι απαραίτητη.
Πίνακας 3.
Εκτίμηση σοβαρότητας του ασθενούς με αιμορραγία πεπτικού

Αιμοδυναμική σταθεροποίηση- Αρχικές ενέργειες
Σε ασθενείς με μεγάλη απώλεια αίματος (μαζική αιματέμεση ή αιματοχεσία) ή σε ασθενείς με σημεία καταπληξίας (ταχυκαρδία, υπόταση, ορθοστατική υπόταση) εφαρμόζονται οι βασικές αρχές αναζωογόνησης, ανάλογα με αυτές που εφαρμόζονται στον πολυτραυματία, γνωστές ως ABC (Αirway, Breathing, Circulation), πριν από κάθε προσπάθεια διάγνωσης του αιτίου που προκάλεσε την αιμορραγία.
Χορηγείται οξυγόνο με ρινικές κάνουλες ή εάν απαιτηθεί (σε ληθαργικό ασθενή με μαζική αιμορραγία) ενδοτραχειακή διασωλήνωση και μηχανικός αερισμός.
Τοποθετούνται δύο ευρείς περιφερικοί φλεβοκαθετήρες (16-18 G), από τους οποίους, αφού ληφθεί αίμα για το βασικό εργαστηριακό έλεγχο και τη διασταύρωση αίματος, χορηγούνται κρυσταλλοειδή διαλύματα (Normal Saline ή Lactated Ringer's).
Τοποθετείται ουροκαθετήρας Foley για τη μέτρηση αποβολής ούρων, ως δείκτη επαρκούς ανάνηψης με υγρά.
Εάν ο ασθενής δεν σταθεροποιείται μετά την ταχεία χορήγηση 2 lit κρυσταλλοειδών, μεταγγίζεται με διασταυρωμένο αίμα (συμπυκνωμένα ερυθρά). Στόχος είναι να διατηρηθεί η αιμοσφαιρίνη ≥9 mg/dl στους ασθενείς με στεφανιαία νόσο, ενώ σε νεώτερους ασθενείς χωρίς συνοδά νοσήματα και σε ασθενείς με κίρρωση και πυλαία υπέρταση επίπεδα αιμοσφαιρίνης >7-8mg/dl είναι συνήθως επαρκή.
Σε ασθενείς με αιμορραγία λόγω λήψης αντιπηκτικών φαρμάκων (συνήθως δικουμαρινικά αντιπηκτικά) χρειάζεται να αποκατασταθεί η διαταραχή χορηγώντας πλάσμα (Fresh Frozen Plasma, FFP) και σπανιότερα βιταμίνη Κ.
- Εφόσον δεν υπάρχουν διαταραχές της πηκτικότητας του αίματος ή των αιμοπεταλίων ο ασθενής μεταγγίζεται με πλάσματα αφού πρώτα λάβει 6 περίπου μονάδες αίματος ή το INR του είναι ≥1.5.
- Μετάγγιση με αιμοπετάλια λαμβάνει χώρα όταν ο ασθενής μεταγγισθεί με περισσότερες από 10 μονάδες αίματος ή εφόσον ο αριθμός των αιμοπεταλίων είναι μικρότερος από 50.000.
- Η χορήγηση ασβεστίου (με ρυθμό έγχυσης > 50ml/min), βιταμίνης Κ και κρυοϊζήματος (για τη διόρθωση του χαμηλού ινωδογόνου) μπορεί, επίσης, να συμβάλλουν σημαντικά στον έλεγχο της αιμορραγίας.
Τοποθετείται ρινογαστρικός σωλήνας Levin.
- H αναρρόφηση αίματος από το Levin αποδεικνύει ότι η αιμορραγία προέρχεται από το ανώτερο πεπτικό.
- Η αναρρόφηση χολής παραπέμπει σε αιμορραγία από το κατώτερο πεπτικό.
- Η αναρρόφηση καθαρού γαστρικού περιεχομένου είναι μη διαγνωστική.
Φάρμακα στην αιμορραγία ανώτερου πεπτικού:
- Αναστολείς αντλίας πρωτονίων (Proton Pump Inhibitors, PPIs): Συστήνεται η εμπειρική έναρξη ενδοφλέβιας χορήγησης ομεπραζόλης (40 mg X 2) με την εμφάνιση του ασθενούς με αιμορραγία ανώτερου πεπτικού έως, τουλάχιστον, την επίσχεσή της, αφού, έχει αποδειχθεί ότι, αντίθετα με τα άλλα κοινώς χρησιμοποιούμενα αντιεκκριτικά, τους ανταγωνιστές Η2 (π.χ. ρανιτιδίνη), συντελούν στην ελάττωση της υποτροπής της αιμορραγίας.
- Σωματοστατίνη και το ανάλογο της, οκτρεοτίδη: χρησιμοποιούνται στην αιμορραγία από κιρσούς οισιφάγου, αλλά μπορεί να ελαττώσει και την πιθανότητα αιμορραγίας από άλλα αίτια (ενδοφλέβια χορήγηση bolus 25-50 mcg, ακολουθούμενη από συνεχή έγχυση 25-50 mcg/ώρα).
- Τρανεξαμικό οξύ: αντιινωδολυτικός παράγοντας που ελαττώνει τη θνητότητα από τις αιμορραγίες του ανώτερου πεπτικού
Ειδικά μέτρα.
- Σε κιρσορραγία, ο επιπωματισμός με μπαλόνι (καθετήρας Seagstaken-Blackmore), με αποτελεσματικότητα του στην επίσχεση της αιμορραγίας που κυμαίνεται από 50 έως 80%, ενώ απαιτείται συχνή επανεκτίμηση και έλεγχος του καθετήρα για αποφυγή πιθανής νέκρωσης λόγω ισχαιμίας.
Παρακολούθηση συνέχισης αιμορραγίας.
- Απαιτείται η συνεχής παρακολούθηση των ζωτικών σημείων, μέτρηση της ωριαίας αποβολής ούρων, συχνή μέτρηση του αιματοκρίτη, της πηκτικότητας αίματος και των αερίων αίματος.
- Παρακολούθηση ειδικών αιμοδυναμικών παραμέτρων σε ασθενείς που χρειάζονται νοσηλεία σε Μονάδα Εντατικής Θεραπείας.
Διαγνωστικές μέθοδοι
Ενδοσκόπηση ανώτερου πεπτικού (Οισοφαγο-γαστροσκόπηση)
- Διαγνωστική μέθοδος εκλογής για την οξεία αιμορραγία ανώτερου πεπτικού.
- Έχει υψηλή ευαισθησία, ειδικότητα και διαγνωστική ακρίβεια (95%) για τον εντοπισμό της αιτίας της αιμορραγίας.
- Συστήνεται να διενεργείται μέσα στο πρώτο 24ωρο από την προσέλευση του ασθενούς.
- Βοηθά στην ανάδειξη του αιτίου και στην εκτίμηση της κλινικής έκβασης καθώς τα στίγματα αιμορραγίας που παρατηρούνται σχετίζονται με την πιθανότητα υποτροπής της αιμορραγίας.

- Τα ενδοσκοπικά ευρήματα σε ασθενείς με πεπτικό έλκος περιγράφονται σύμφωνα με την ταξινόμηση Forrest και καθορίζουν ποιες βλάβες απαιτούν ενδοσκοπική επεμβατική θεραπεία και σε ποιο ποσοστό θα υποτροπιάσει η αιμορραγία (Πίνακας 4).
Πίνακας 4.
Ταξινόμηση Forrest

- Ενδοσκοπική αιμόσταση επιτυγχάνεται με ενδοσκοπική ένεση διαλύματος αδρεναλίνης που προκαλεί οίδημα και αγγειόσπασμο ή με θερμικές (ηλεκτροθερμοπηξία) ή με μηχανικές μεθόδους (μηχανικά clips).
- Μετά την επίσχεση της αιμορραγίας με την επεμβατική γαστροσκόπηση, ο ασθενής πρέπει να παρακολουθείται αιμοδυναμικά τις πρώτες ημέρες και επί υποτροπής της αιμορραγίας η ενδοσκοπική αιμόσταση μπορεί να επαναληφθεί.
- Σε συνεχιζόμενη ή υποτροπιάζουσα αιμορραγία γίνεται χειρουργική επέμβαση και απολίνωση του αιμορραγούντος αγγείου.
Ενδοσκόπηση κατώτερου πεπτικού (ορθοσκόπηση, κολονοσκόπηση)
- Απλή άκαμπτη ορθοσκόπηση μπορεί να αποκλείσει αιμορραγία κατώτερου πεπτικού (συνήθως ήπιας βαρύτητας) που οφείλεται σε παθολογίες του πρωκτού (π.χ. αιμορροϊδοπάθεια).
- Η πλήρης κολονοσκόπηση προσφέρει τη δυνατότητα εντοπισμού της αιμορραγούσας βλάβης και της υλοποίησης ενδοσκοπικής θεραπείας.
- Αν και το αίμα μέσα στον αυλό του παχέος εντέρου παίζει ρόλο καθαρτικού, υπάρχει η ανάγκη για προετοιμασία του εντέρου με καθαρισμό με διαλύματα πολυαιθυλενογλυκόλης, διότι η ανεπαρκής προετοιμασία περιορίζει το οπτικό πεδίο περιορίζει και την διαγνωστική αξία της εξέτασης.
- Συστήνεται η πρώϊμη κολονοσκόπηση (εντός 12- 24 ωρών) σε ασθενή που έχει σταθεροποιηθεί αιμοδυναμικά.
Αγγειογραφία
- Εξέταση εκλογής για ασθενείς με σοβαρή αιμορραγία, αιμοδυναμικά ασταθείς που δεν μπορούν να ενδοσκοπηθούν ή για ασθενείς που συνεχίζουν να αιμορραγούν μετά την κολονοσκόπηση.
- Απαιτείται αιμορραγία με ταχύτητα ροής 0.5-1.0 ml/min για να καταστεί ορατό το αιμορραγούν αγγείο.
- Παρέχει δυνατότητα εντοπισμού ακριβής θέσης εστίας αιμορραγίας καθώς και δυνατότητα επέμβασης (εμβολισμός αιμορραγούντος αγγείου), με δυνατότητα αιμόστασης έως 96% περιπτώσεων, αλλά με ποσοστά υποτροπής αιμορραγίας (20%) και σοβαρών επιπλοκών (17%), όπως ισχαιμίας εντέρου, οξείας νεφρικής ανεπάρκειας, κλπ.
Αξονική αγγειογραφία
- Άμεσα διαθέσιμη, γρήγορη, μη επεμβατική.
- Απαιτείται ρυθμός αιμορραγίας 0.3-0.5 ml/min για να καταστεί ορατή η αιμορραγία.
- Δίνει όμως γενικές πληροφορίες ως προς την ανατομική θέση της εστίας της αιμορραγίας, εκθέτει τον ασθενή, σε ακτινοβολία και η χρήση σκιαγραφικού μπορεί να επιδεινώσει μια ήδη επιβαρυμένη νεφρική λειτουργία.
Σπινθηρογράφημα με 99mTc Sulfur colloid ή με 99mTc σημασμένα αυτόλογα ερυθρά.
- Ανιχνεύουν εστίες αιμορραγίας με ελάχιστη απώλεια (0,1-0,5ml/min).
- Αν και πιο ευαίσθητο από την αγγειογραφία, δίνει γενικές πληροφορίες αναφορικά στην εστία αιμορραγίας και έχει μικρή εντοπιστική αξία.
- Το φάρμακο παραμένει στον οργανισμό για 24 περίπου ώρες με αποτέλεσμα η εξέταση να μπορεί να επαναληφθεί αυτό το χρονικό διάστημα.
- Εφόσον είναι άμεσα διαθέσιμο και υπάρχει το εξειδικευμένο προσωπικό και ο ειδικός εξοπλισμός, μπορεί να χρησιμοποιηθεί για να επιλεγούν οι ασθενείς που αιμορραγούν επαρκώς προκειμένου να υποβληθούν ακολούθως σε αγγειογραφία, η οποία και έχει εντοπιστική ικανότητα.
- Χρησιμοποιείται (μαζί με άλλες εξετάσεις ελέγχου του λεπτού εντέρου, όπως η εντεροσκόπηση και η ενδοσκοπική κάψουλα) κυρίως σε χρόνιες, διαλείπουσες αιμορραγίες μη καθορισμένης αρχής και όταν ο ενδοσκοπικός και απεικονιστικός έλεγχος δεν έχει καταστεί δυνατόν να αναδείξει την πηγή της αιμορραγίας.
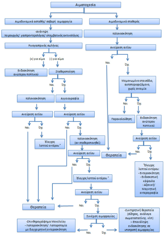
Στις Εικόνες 1 και 2 συνοψίζονται οι αλγόριθμοι προσέγγισης και αντιμετώπισης της αιμορραγίας του ανώτερου και του κατώτερου πεπτικού.

Εικόνα 1
Αλγόριθμος αντιμετώπισης αιμορραγίας ανώτερου πεπτικού

Εικόνα 2
Αλγόριθμος αντιμετώπισης αιμορραγίας κατώτερου πεπτικού
Χειρουργική θεραπεία
Οι ενδείξεις χειρουργικής θεραπείας εξαρτώνται από την αιμοδυναμική κατάσταση ασθενούς, τον αριθμό μεταγγίσεων και από το ρυθμό/υποτροπή της αιμορραγίας.
Ο ασθενής οδηγείται στο χειρουργείο όταν:
- απαιτούνται >6 μονάδες συμπυκνωμένων ερυθρών/ημέρα για την διατήρηση αιμοδυναμικής σταθερότητας.
- η αιμορραγία διαρκεί >72 ώρες.
- η αιμορραγία υποτροπιάζει ενώ ο ασθενής έχει λάβει το μέγιστο της συστηνόμενης συντηρητικής/υποστηρικτικής αγωγής και ενδοσκοπικής επεμβατικής θεραπείας.
- όταν άλλες προσπάθειες αιμόστασης (αγγειογραφικός εμβολισμός/ ενδοσκοπική θεραπεία) αποτυγχάνουν.
Η επιλογή της χειρουργικής επέμβασης στην αιμορραγία του ανώτερου πεπτικού καθορίζεται από την υποκείμενη νόσο που προκάλεσε την αιμορραγία. Οι επιλογές της χειρουργικής επέμβασης στην αιμορραγία του κατώτερου πεπτικού είναι:
- Τμηματική (σιγμοειδεκτομή ή αριστερή ή δεξιά) κολεκτομή, εάν το αίτιο έχει ενδοσκοπικά ή αγγειογραφικά εντοπιστεί προεγχειρητικά
- Υφολική κολεκτομή εάν το αίτιο της αιμορραγίας δεν είναι γνωστό. Η αφαίρεση του δεξιού και του αριστερού κόλου με την επέμβαση της υφολικής κολεκτομής γίνεται σε επείγουσα βάση για την αντιμετώπιση ταυτόχρονα των δύο πιο συχνών αιτιών που προκαλούν μαζική αιμορραγία από το κατώτερο πεπτικό, δηλαδή των αγγειοδυσπλασιών, των οποίων η συχνότερη εντόπιση είναι το δεξιό κόλον και των εκκολπωμάτων, που συνήθως ανευρίσκονται στο σιγμοειδές. Το ορθό διατηρείται κατά την επείγουσα αυτή κολεκτομή, διότι το ορθό, ιδιαίτερα σπάνια, αιμορραγεί μαζικά.